










©2025 by Ashwin Rani
©2025 by Ashwin Rani
ashwinrajo@gmail.com
ashwinrajo@gmail.com

Role
Role
Interview Questions
Interview Questions
User Journey Map
User Journey Map
Opportunity Areas & Analysis
Opportunity Areas & Analysis
Research Prototyping Wireframing Presentation Design
Research Prototyping Wireframing Presentation Design



UI/UX Project
UI/UX Project
Topic Research
Topic Research
Design Brief
Design Brief
Market Analysis
Market Analysis
How Might We…
How Might We…
Wireframing & User Testing
Wireframing & User Testing
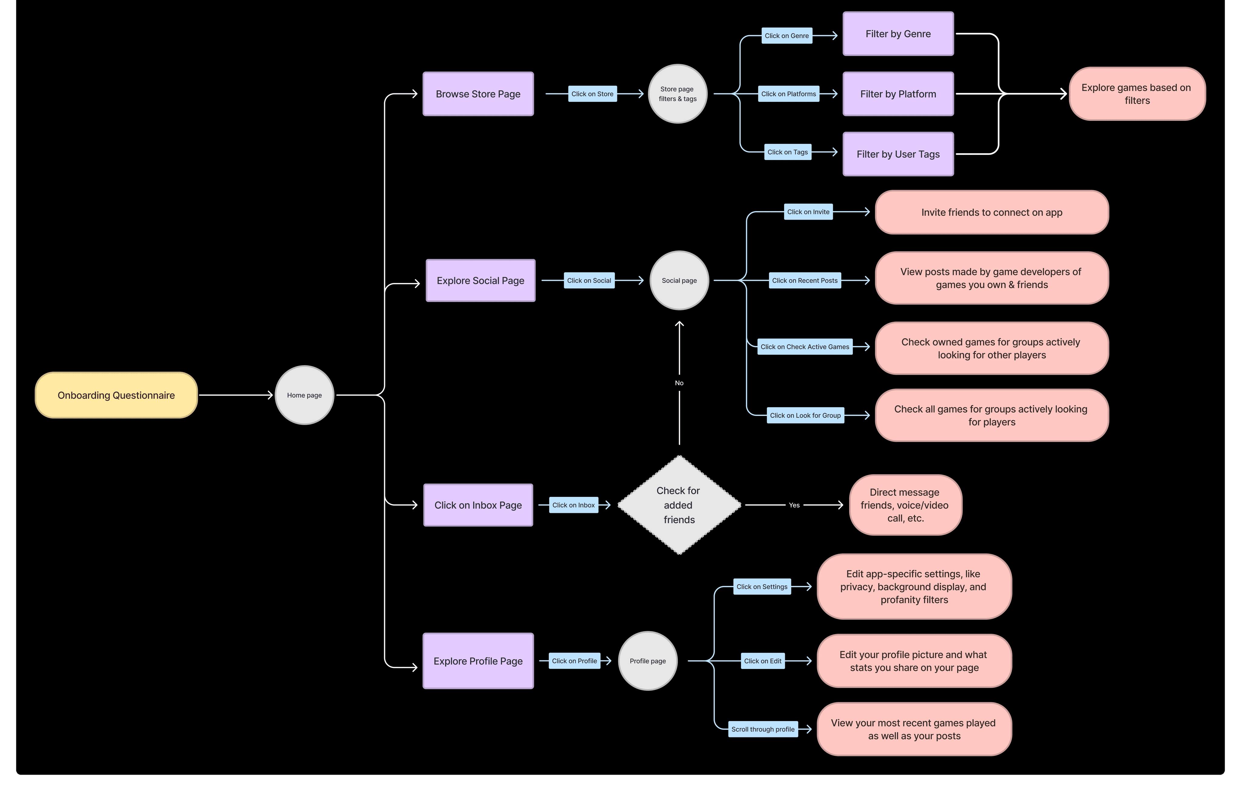
User Flow
User Flow
Final Prototype
Final Prototype
This project tasked me with research a niche that could benefit from a user interface improvement, interviewing users within that niche to see what needs exist within it, and prototyping a click-through experience that could serve to address those concerns in any given format. The niche I chose was video games, specifically the experience of connecting with other users across a variety of genres and the ability to create meaningful connections with other players.
This project tasked me with research a niche that could benefit from a user interface improvement, interviewing users within that niche to see what needs exist within it, and prototyping a click-through experience that could serve to address those concerns in any given format. The niche I chose was video games, specifically the experience of connecting with other users across a variety of genres and the ability to create meaningful connections with other players.
This project aims to create a user-friendly experience for video games, enabling users to easily navigate connecting with friends and finding people to play a desired activity with minimal confusion. The target audience includes video game consumers looking for an enjoyable video game to play in their spare time, whether alone or with other people. Based on pain points and opportunities from user research, the design should prioritize accessibility and ease of use, reflecting the color schemes of various video games while ensuring seamless navigation and connectivity. My goal is to enhance the gameplay experience and foster socialization through gaming.
This project aims to create a user-friendly experience for video games, enabling users to easily navigate connecting with friends and finding people to play a desired activity with minimal confusion. The target audience includes video game consumers looking for an enjoyable video game to play in their spare time, whether alone or with other people. Based on pain points and opportunities from user research, the design should prioritize accessibility and ease of use, reflecting the color schemes of various video games while ensuring seamless navigation and connectivity. My goal is to enhance the gameplay experience and foster socialization through gaming.
The current market has applications that enhance market and entertainment spaces, or entertainment and social spaces, but not all three together.
The current market has applications that enhance market and entertainment spaces, or entertainment and social spaces, but not all three together.
Example Onboarding Screen for Genre Selection
User Feedback: Include a "favorite" genre screen to separate genres you play with your friends vs. genres you play yourself
Example Onboarding Screen for Genre Selection
User Feedback: Include a "favorite" genre screen to separate genres you play with your friends vs. genres you play yourself
Example Social Screen
User Feedback: Include a page for developers to post to their communities, opening more avenues for player-developer communication
Example Social Screen
User Feedback: Include a page for developers to post to their communities, opening more avenues for player-developer communication
Example Store Page
User Feedback: Include prices for different consoles as well as deals for games given by subscriptions (i.e. Playstation Plus, Xbox Gamepass, etc.)
Example Store Page
User Feedback: Include prices for different consoles as well as deals for games given by subscriptions (i.e. Playstation Plus, Xbox Gamepass, etc.)
integrate Market, Entertainment, and Social spaces in an intuitive, interesting way that can connect people to both friends and new games?
users care much more about games being easy to understand and accessible from the get-go, i.e. being able to alter controls and understanding where everything is early on
would like to add a few more screens detailing how users can add other players to their friends list and how they can view existing groups, as well as creating a new group
would like to explore adding other themes to the app for greater customization and visual appeal
users care much more about games being easy to understand and accessible from the get-go, i.e. being able to alter controls and understanding where everything is early on
would like to add a few more screens detailing how users can add other players to their friends list and how they can view existing groups, as well as creating a new group
would like to explore adding other themes to the app for greater customization and visual appeal
Duration
Duration
Tools
Tools
3 months
3 months
Tell me a bit about yourself (what you do, what types of games you generally like to play, etc.).
Tell me a bit about yourself (what you do, what types of games you generally like to play, etc.).
Make tutorials easier to understand, give more opportunities to make tutorials more accessible
Make tutorials easier to understand, give more opportunities to make tutorials more accessible
Giving more opportunities to meet other people with similar game genre interest, i.e. PvP players can meet other PvP players
Giving more opportunities to meet other people with similar game genre interest, i.e. PvP players can meet other PvP players
Create more accessible sources of information that can show how a game runs on different platforms so people can make educated decisions on whether or not to buy a game
Create more accessible sources of information that can show how a game runs on different platforms so people can make educated decisions on whether or not to buy a game
Make game UI more accessible and easier to understand
Make game UI more accessible and easier to understand
Walk me through a typical day when you play X game (depending on what they say for 1st question, ask if they play w/ other people, friends, etc.).
Walk me through a typical day when you play X game (depending on what they say for 1st question, ask if they play w/ other people, friends, etc.).
Describe a scenario where you're trying out a new game, how you navigate the menu and the gameplay, how you navigated the tutorial and beyond.
Describe a scenario where you're trying out a new game, how you navigate the menu and the gameplay, how you navigated the tutorial and beyond.
Describe a video game you were trying out and you were immediately turned off from playing it anymore. What was it that caused it and if you could, what would you change about it to make it more enjoyable?
Describe a video game you were trying out and you were immediately turned off from playing it anymore. What was it that caused it and if you could, what would you change about it to make it more enjoyable?
Figma
Figma
Key Takeaways & Moving Forward
Key Takeaways & Moving Forward










